当前位置:首页 > DSE资讯 > 增加至165所!教育部公布2026年招收DSE考生内地大学名单!
发布时间:2025-11-21 关键词:2026年招收DSE考生内地大学名单
摘要:增加至165所!教育部公布2026年招收DSE考生内地大学名单!

近日,教育部公布了2026年可招收香港中学文凭考试(HKDSE)学生的内地高校名单,总数增至165所,较去年新增20所。此举显著扩大了香港学生的升学选择,为其提供了更丰富多元的求学路径。
01
新增院校地域分布亮点
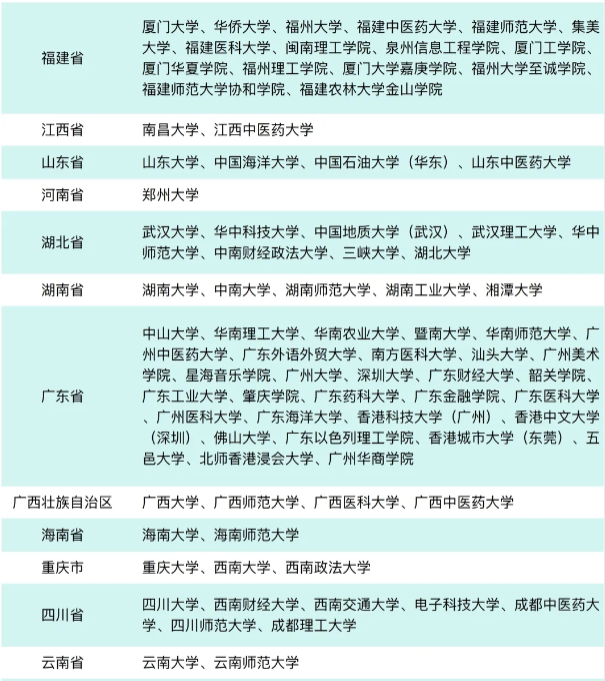
本次名单扩容福建省新增最多,共有9所高校加入名单。而内蒙古自治区今年也加入DSE学生招收工作。
粤港澳大湾区的教育融合步伐持续加快,继前两年引入香港科技大学(广州)、香港中文大学(深圳)后,今年再添香港城市大学(东莞)和北师香港浸会大学两所合办院校。这些院校不仅在地理位置上接近香港,更在课程设置、教学理念上融汇两地优势,为港生打造了"无缝衔接"的学习环境。
新增院校完整名单详见下图:

更新之后,2026年招收DSE考生完整的165所院校名单详见下图:


据小新老师多年观察,也是从很多北京家长那里了解到他们的“反向操作”,很多北京家长拿香港身份并不打算让孩子高中阶段去香港上学,只是为了让孩子以香港本地生身份,通过北京DSE课程考试,有更高概率上香港前三的概率。
以下便是北京所有已开设DSE课程的国际学校,共计14所。


北京有DSE课程的国际学校大多数是近两年新增设的课程,也就是说目前许多学校还没有毕业生录取结果可供家长作为参考。
但是其中还是有一些学校是很值得推荐的,有一些是要求港籍身份,也有一些是大陆户籍申请即可。想要做详细择校规划的家长,请点击官方在线咨询。
下面我来聊聊什么是DSE课程以及它火的原因。
HKDSE (Hong Kong Diploma of Secondary Education) 全称“香港中学文凭考试”,是每年由香港考评局主办的公开考试之一,相当于香港的高考。
DSE课程火的原因
1. 认可度高
香港DSE成绩在英、美、澳、加等英系国家高校中的认可度要高于高考,全球有19个国家和地区400多所高校认可DSE考试成绩,如哈佛、耶鲁、麻省理工、剑桥、牛津、新加坡国立、悉尼大学等。
如果学生具有香港户籍,还可以申请国内129所双大学,如:清华、北大、复旦等,相较于通过港澳台侨联考,DSE可更容易申请到国内的高校。
内地学生学习DSE课程,主攻香港,如:香港大学、香港中文大学、香港科技大学、香港城市大学、香港理工大学等。
2. 难度低于内地高考
香港DSE考试知识点与内地高考重合度在70%-80%。除英语外,其他科目难度都低于国内普通高中水平要求,且DSE考试除英文外,其他科目可以自选中文繁体、简体作答,是目前可以用简体中文作答的国际化课程考试。
而且DSE考试成绩两年有效,没考好的科目第二年可以继续考,选择科目的成绩组合报考申请大学。
3. 考试周期长
DSE考试通常是每年的3月底-5月中下旬,时间长达近2个月,考完一项通常会有几天的休息时间。
4. DSE课程考试科目
学生必须报考4个核心科目:中国语文、英国语文、数学及通识(公民与社会发展)及至少2个选修科目,加起来至少要考6科。选修科目是分别从DSE课程里“甲类高中科目”、“乙类应用学习科目”或“丙类其他语言科目”选取。
其中数学偏重实用性,难度相当于大陆初三、高一水平;通识包括自我与个人成长、社会与文化、科学科技与环境,是4个科目里最简单的。
甲类高中科目:

另外还有乙类科目39个,属于创意和媒体类科目;丙类科目6个,都是语言包括法语、日语、德语、西班牙语等。
5. 评分体系
甲类科目的考生成绩分为五个等级(1-5级),以第5级为等级。获第5级的考生中表现较佳者会获“5**”(7分),次表现较佳的则以“5*”(6分)标示,而表现低于第1等级的会标示为“不予评级”。
内地高考满分是750分,而750分是卷面分数,是所有科目加起来的总和。DSE是以等级来算的。
一般来说,香港的大学录取是以考生DSE成绩里5科或6科的成绩为录取分数。虽然第2级是合格线,但要考入香港八大高校,基本上是不可能的,按往年成绩来看,基本每一科拿到4分,才能有机会被录取,5分甚至更高的话就会比较稳。
小结
1、和其他国际化课程一样, 参加DSE考试的内地学生,即使取得再高的分数,也不能报读大陆的高校,只能填报港澳台地区及海外大学。
2、DSE的英语必修科,考试难度是不低,DSE英文科分为4份卷,分别为阅读、写作、听力与综合技能、口语。DSE英语考到3分相当于雅思5.5分,4分相当于雅思6.5。所以DSE英语是其所有科目中最难的。
﹀
﹀
﹀
港籍生可同时报考DSE和内地高考,利用DSE成绩申请内地高校,高考成绩冲刺香港或海外,化升学机会。
新航道DSE培训->>点击官方在线咨询<< 官方咨询电话:400-900-9767