当前位置:首页 > 考研频道 > 考研动态 > 3月12日起复试!多校公布26考研复试时间!
发布时间:2026-03-10 关键词:26考研复试时间
摘要:3月12日起复试!多校公布26考研复试时间!
多所高校已明确复试时间
最早的高校3月12日起陆续开始复试
机械科学研究总院
机械科学研究总院复试方式采用现场复试,一志愿考生复试时间为3月12日。

江西水利电力大学
江西水利电力大学一志愿考生现场复试,调剂考生网络远程复试。其中,一志愿考生分两批,批复试时间:3月13日-3月15日;第二批复试在时间:3月20日-3月22日。

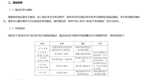
中国科学院新疆生态与地理研究所
中国科学院新疆生态与地理研究所复试时间为:3月18日至19日,复试方式为:线下现场复试。

中国科学院成都有机化学研究所
中国科学院成都有机化学研究所复试时间为:3月19日——3月20日,确认参加复试的考生须于3月13日17:00前将以下材料发送至邮箱。

中国科学院南京土壤研究院
中国科学院南京土壤研究所复试时间为3月25-26日,3月27日体检。

考研1v1规划
选对院校| 做好规划 | 全力备考
考研备考,智选新航道~
轻松备考,高效提分!
专业师资,让复杂知识变简单~
梦想起航,新航道助你一战成硕!

北京新航道好轻松考研->>点击官方在线咨询<< 官方咨询电话:400-900-9767